시작하기에 앞서

작년에 학교에서 협업을 하면서 git-flow-avh를 통해 Git Flow 브랜치 전략을 활용하여 개발을 진행했습니다.
사실 git-flow-avh를 사용하는 처음 사용했을 당시에는 완전 신세계였고 깔끔하게 관리할 수 있다는 것에 감탄을 했었으나 개발을 더 진행하면서 몇 가지 문제를 마주하였습니다.
그 중 가장 불편했던 점은 Pull Request -> Merge -> Pull와 같이 PR을 하는 방식으로 Workflow를 활용하고 싶었으나, 인터넷을 찾아보면 feature branch를 예로 들면 git flow feature finish 명령어를 통해서 feature branch를 merge하는 것만 나와있었기 때문에 이러한 형식으로만 사용해야 한다고 생각했었습니다.
하지만, git flow feature finish 명령어를 사용하지 않고 Pull Request를 사용하는 Workflow를 최근에 발견하고 사용해보니 너무 마음에 들었고 뭔가 섹시하게 Git을 관리할 수 있었습니다.
Git-flow-avh
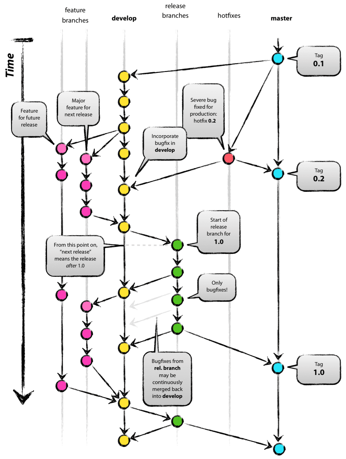
Git-flow-avh는 무엇일까요?
혹시라도 git-flow-avh를 모르시는 분이 있을 수 있으니 간략하게 소개하고자 합니다. 이미 알고 계시는 분이라면 아래 Git-flow-avh 활용으로 바로 넘어가시면 됩니다.
git-flow는 Vincent Driessen의 브랜칭 모델을 위한 고수준 저장소 작업을 제공하는 git의 확장입니다. 여기서 git-flow에 추가적인 명령을 속도 향상하기 위해서 개발한 것이 git-flow-avh으로 avh는 A Virtual Home을 의미합니다.
git-flow AVH Edition is a collection of Git extensions to provide high-level repository operations for Vincent Driessen’s branching model.
The AVH Edition adds more functionality to the existing git-flow and several of the internal commands have been rewritten to speed up the software.

Git-flow-avh 설치하기
git-flow-avh를 설치하는 방법은 아래와 같습니다.
- Mac OS
1
$ brew install git-flow-avh
- Windows
1
$ wget -q -O - --no-check-certificate https://raw.github.com/petervanderdoes/gitflow-avh/develop/contrib/gitflow-installer.sh install stable | bash
- Linux
1
$ apt-get install git-flow
Git-flow-avh 둘러보기
git-flow-avh를 사용하려는 git 저장소 내에서 아래 명령어를 입력하여 git-flow를 시작할 수 있습니다.
1
$ git flow init
또한, git-flow는 다음과 같은 명령어들의 조합으로 브랜치를start, finish, publish, pull할 수 있습니다.

더욱 자세한 내용은 git-flow cheatsheet를 통해서 살펴볼 수 있습니다.
Git-flow-avh 활용
Git-flow-avh를 통해 협업하기
앞서 말했듯이, 제가 git-flow-avh를 사용했을 때는 start를 통해서 브랜치를 생성한 후, finish를 통해서 해당 브랜치를 merge 시켰습니다.
하지만 이런 방식이 아니라 Pull Request를 하고 싶었는데 이 때는 finish를 하지 않고 다른 방식으로 접근을 해야 합니다. 그 방식은 다음과 같습니다.
개발을 진행한 브랜치를
publish명령어를 통해서 origin에 push합니다.PR를 생성하고 모든 확인이 끝난 경우 Merge를 합니다.
pull명령어를 통해서 origin에서 pull합니다.
위에 올라온 방식처럼 finish를 사용하지 않고 다른 방식으로 관리를 해도 정상적으로 되는 것을 확인할 수 있습니다.
결론
git-flow-avh를 사용하면서도 PR를 할 수 있다는 사실을 배우면서 더욱 git-flow-avh에 관심을 가지게 되지 않았나 싶습니다.